“书香满天山”全民阅读短视频征集活动获奖名单公示
发布时间:2025-12-08 09:32:04
来源:石榴云/新疆日报
字体:
A+ A. A-由自治区党委宣传部指导,新疆日报社(集团)主办的“书香满天山”全民阅读短视频征集活动,自启动以来收到大量优秀作品,经评审,评选出一等奖10件、二等奖50件、三等奖60件,组织奖10个。为维护活动的公平公正,培育尊重原创、恪守诚信的品格,现将拟获奖名单公示如下,接受社会各界监督。
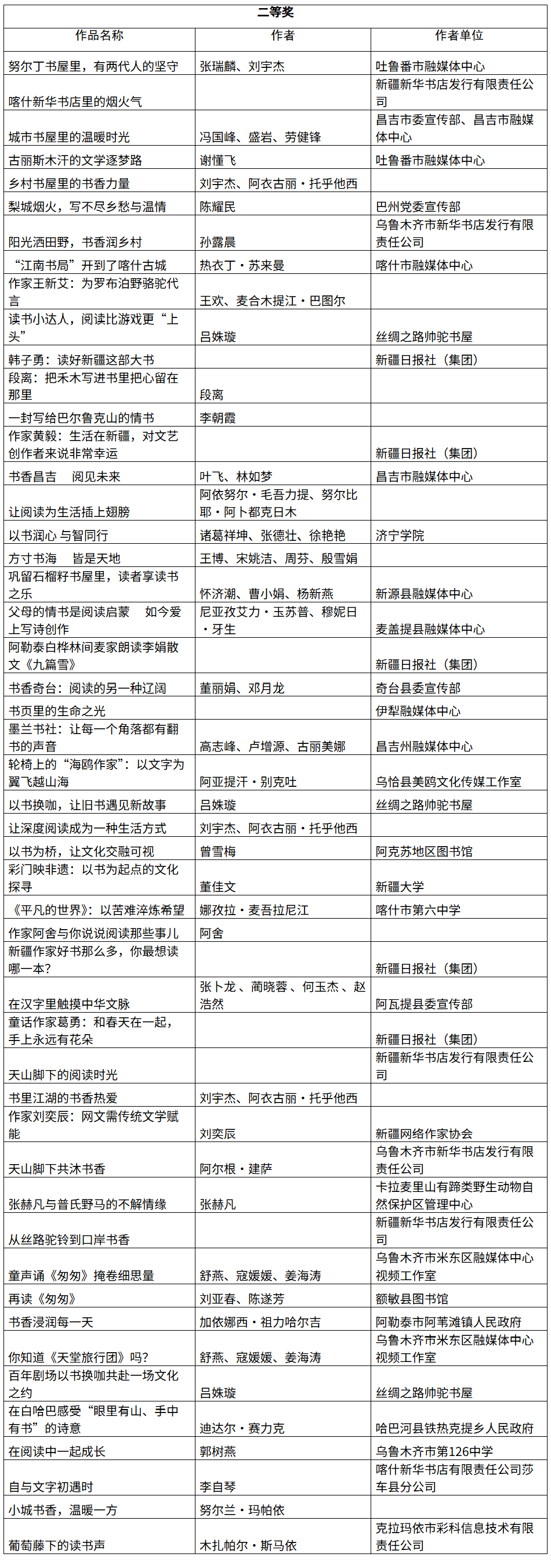
一、获奖作品



二、组织奖

公示期为2025年12月8日至12月10日,如对以上作品有异议,请在公示期内与我单位联系(18309912522袁泉)。
再次感谢社会各界对本次活动的大力支持!
新疆日报社(集团)
2025年12月7日